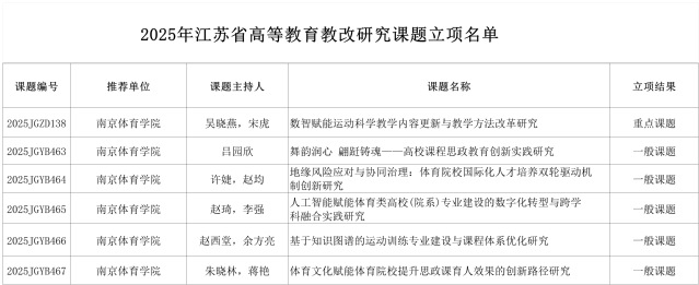
近日,江苏省高等教育学会公布了2025年江苏省高等教育教改研究课题立项评选结果,PA视讯共有6项教改课题获批立项,其中1项为重点课题,5项为一般课题。
近年来,学校始终坚持立德树人根本任务,将教育教学改革作为提升人才培养质量的核心抓手,围绕体育强国、教育强国建设需求,持续深化产教融合、科教融汇,在体育人才培养模式创新、课程体系改革、教学方法优化等方面积累了丰富经验。此次省级教改课题的成功获批,既是对学校前期教学改革成果的肯定,也为后续进一步推进教育教学高质量发展注入了新动力。
下一步,学校将按照江苏省高等教育教改研究课题管理要求,加强对获批课题的统筹规划与过程管理,为课题研究提供充足的经费支持与资源保障,确保各项课题按期高质量完成。同时,学校将以此次课题立项为契机,深化成果转化与推广应用,推动课题研究成果切实服务于人才培养质量提升、专业建设优化与教学模式创新,为扎实推进江苏高等教育现代化强省建设贡献力量。

图文:杜姝慧
审核:王凯、李强

